随着安徽农业大学茶学国家重点实验室和中科院昆明植物所分别对中国种和阿萨姆种茶树基因组序列的公布,大量与茶叶品质形成、茶树逆境响应和生长发育相关的组学数据呈指数式增长。那么,如何有效整合和高效利用这些数据,以加快茶树基础生物学研究进程,并促进相关重大基础生物学问题的突破,是当前茶学界面临的主要问题之一。
为此,我校茶学国家重点实验室茶树基因组研究团队以最新的茶树基因组图谱为框架,整合了24种山茶属植物共计97个转录组、代谢组、甲基化组、种质资源以及大量生物和非生物胁迫基因表达谱数据,通过基因表达和代谢物分布模式的相关性建立起各数据之间的联系,系统构建迄今为止最为全面的茶树基因组学与生物信息学平台(TPIA: http://tpia.teaplant.org/),成功实现了茶树组学大数据的整合与共享。该平台集成了多种生物信息学工具(如功能富集分析、相关性分析、分子标记开发、引物设计、序列比对等),有助于研究者快速检索以及深度挖掘数据库中丰富的组学数据并实现可视化。
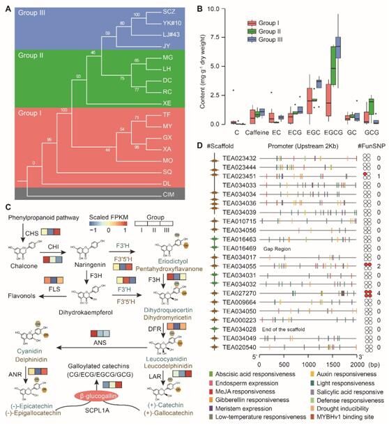
基于该数据库收集的山茶属植物代谢组、基因表达谱以及遗传变异数据,全面揭示了山茶属茶组植物主要次生代谢物的进化规律及其形成机制,并发现茶组植物在进化上主要由两个系统分支构成,且大理茶属于较为原始的茶组植物;与茶叶品质形成密切相关的主要次生代谢物在茶组植物中具有多样的分布特征,其含量随着茶组植物的分化逐渐升高,并在近期分化的茶树物种中达到最高;进一步分析发现,与酯型儿茶素合成密切相关的SCPL1A基因在茶组植物中高度保守,但其启动子区域包含大量与逆境胁迫相关的顺式作用元件,暗示着SCPL1A基因在茶组植物中可能受到复杂的表达调控。本研究所构建的茶树基因组学与生物信息学平台,将有助于推动茶树功能基因组学、进化生物学和群体遗传学等研究,指导茶树遗传育种和品种改良,进而促进茶产业的可持续发展。
上述研究成果以“Tea Plant Information Archive (TPIA): A comprehensive genomics and bioinformatics platform for tea plant”为题,于2019年3月26日在线发表于国际著名期刊Plant Biotechnology Journal (doi.org/10.1111/pbi.13111)。安徽农业大学茶树生物学与资源利用国家重点实验室夏恩华、李方东、童伟为共同第一作者,宛晓春和韦朝领为共同通讯作者。该研究得到国家重点研发计划项目、国家自然科学基金、安徽省科技计划项目、安徽省创新省份建设专项基金等项目的资助。

茶组植物主要次生代谢物的进化规律及其分子机制
(A)基于核基因的茶组植物系统发育关系;(B)茶组植物主要次生代谢物分布规律;(C)儿茶素代谢通路相关基因表达模式;(D)SCPL1A基因进化模式。