本网讯 2021年12月6日,国际植物学经典期刊Plant Physiology(IF=8.34)在线发表了安徽农业大学茶树生物学与资源利用国家重点实验室宋传奎教授团队题为“Salicylic acid carboxyl glucosyltransferase UGT87E7 regulates disease resistance in Camellia sinensis”的研究论文。该研究发现茶树糖基转移酶UGT87E7可特异性作用于水杨酸SA羧基位点合成水杨酸葡萄糖酯(SGE),以此通过调节茶树SA的稳态性正调控茶树的抗病性。

植物激素在病原体侵染后的植物免疫反应中发挥重要调控作用,其中水杨酸(SA)是抗病防御激活的关键信号。小分子物质糖苷化是植物体内存在的一种修饰现象,其中SA糖基化修饰可改变其的水溶性及生物学功能。在植物体内,SA糖苷有两种形式存在,SA 2-O-β-D-葡萄糖苷(SAG)和SA葡萄糖酯(SGE)。其中SAG被认为是较稳定的储存形式,与植物防御密切相关;而SGE则被认为是一种高能化合物和生物合成中间体,其合成机制及其在植物病害防御中的作用仍不清楚。
茶树轮斑病是由茶拟盘多毛孢(Pseudopestalotiopsis camelliae-sinensis,Pcs)引起的真菌病害,主要危害茶树的叶片和新梢。本研究首先对茶树轮斑病病原真菌Pcs进行了分离及致病性分析。在此过程中,发现SGE在正常叶片中含量极低(主要以SAG形式存在),但SGE含量可受到Pcs的显著诱导,说明SGE可能参与了茶树病害防御。为了解析SGE在茶树病害防御中的生理功能,作者通过分析SA及Pcs侵染的茶树转录组中糖基转移酶UGTs的表达,发现茶树UDP-葡萄糖基转移酶CsUGT87E7的表达可受外源SA和Pcs侵染的诱导。原核表达及体外酶活表明,重组CsUGT87E7可将SA糖基化,并特异性形成SGE(图1)。

图1.茶树糖基转移酶CsUGT87E7的体外酶活分析
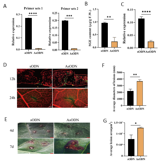
沉默茶树CsUGT87E7 的表达,可显著降低茶树体内SGE的积累,表明CsUGT87E7可参与茶树SGE的形成。抗病性分析显示,CsUGT87E7沉默可降低茶树SA含量,降低茶树体内活性氧的积累及病程相关基因的表达,并最终导致茶树对病原菌的易感性增加(图2)。

图2.CsUGT87E7受抑制后茶树水杨酸、水杨酸糖苷及感病表型分析
以上结果表明,与模式植物中报道的SA糖苷化调节植物抗病的作用机制不同,茶树CsUGT87E7为SA羧基糖基转移酶,可通过调节茶树中SA的内稳态,进而在植物抗病性中发挥正调控作用(图3)。本研究深化了人们对植物内SA的动态平衡的认识,并为其他植物病害调控机制研究提供了新思路。

图3. 茶树CsUGT87E7调控水杨酸(SA)介导的防御功能
本研究成果,茶学国家重点实验室硕士研究生胡云青和张孟婷为论文共同第一作者,宋传奎教授为该论文通讯作者,宛晓春教授、姜浩博士及校讲席教授Wilfried Schwab参与指导了此项工作。研究工作得到了国家自然科学基金、安徽省杰出青年科学基金目、安徽省协同创新项目、德国自然科学基金的资助。